首页| 本会介绍| 最新动态| 科研项目| 课题申报与管理| 培训业务| 科研基地| 成果展示| 会员证书查询| 联系我们
  • 本会介绍
    • 简介
    • 章程
    • 会刊
    • 会徽
    • 理事会
    • 办事机构
  • 科研基地
    • 科研基地
  • 最新动态
    • 最新动态
  • 通知公告
    • 通知公告
  • 全青调查
    • 机构简介
    • 调查领域
    • 调查网络
    • 调查成果
    • 项目合作
    • 网上调查
  • 科研项目
    • 科研项目
  • 培训业务
    • 信息公告
    • 全国青少年与青少年工作研
    • 家庭教育指导师
    • 全国中小学班主任培训
    • 社会工作者培训
    • 培训掠影
  • 成果展示
    • 项目简介
    • 图书成果
    • 通知公告
    • 学习资料
    • “十五”、“十一五”课题
  • 重要文件
    • 杂志简介
    • 团情摘要
    • 精彩推荐
    • 杂志订阅
  • 专家学者
    • 杂志简介
    • 最新信息
    • 精彩推荐
    • 杂志订阅
  • 中国青少年发展论坛
    • 历届论坛优秀论文评选结果
    • 论坛演讲
    • 关于论坛
    • 征文启事
    • 论坛通讯
    • 第八届中国青少年发展论坛
    • 第七届中国青少年发展论坛
    • 第六届中国青少年发展论坛
    • 第四届中国青少年发展论坛
    • 第三届中国青少年发展论坛
    • 首届中国青少年发展论坛(
  • 机构巡礼
    • 各地信息
  • 会员服务与管理系统
    • 招募通知
    • 入会须知
    • 中国青少年研究会个人会员
    • 会员证书查询
  • 课题申报与管理系统
    • 课题申报
  • 中国青年研究
    • 2023年杂志订阅
    • 2022年订阅
    • 2020
    • 2019
  • 少年儿童研究
    • 2023年杂志订阅
    • 2022年订阅
    • 2019
  • 证书管理
您现在的位置:首页 >> 通知公告

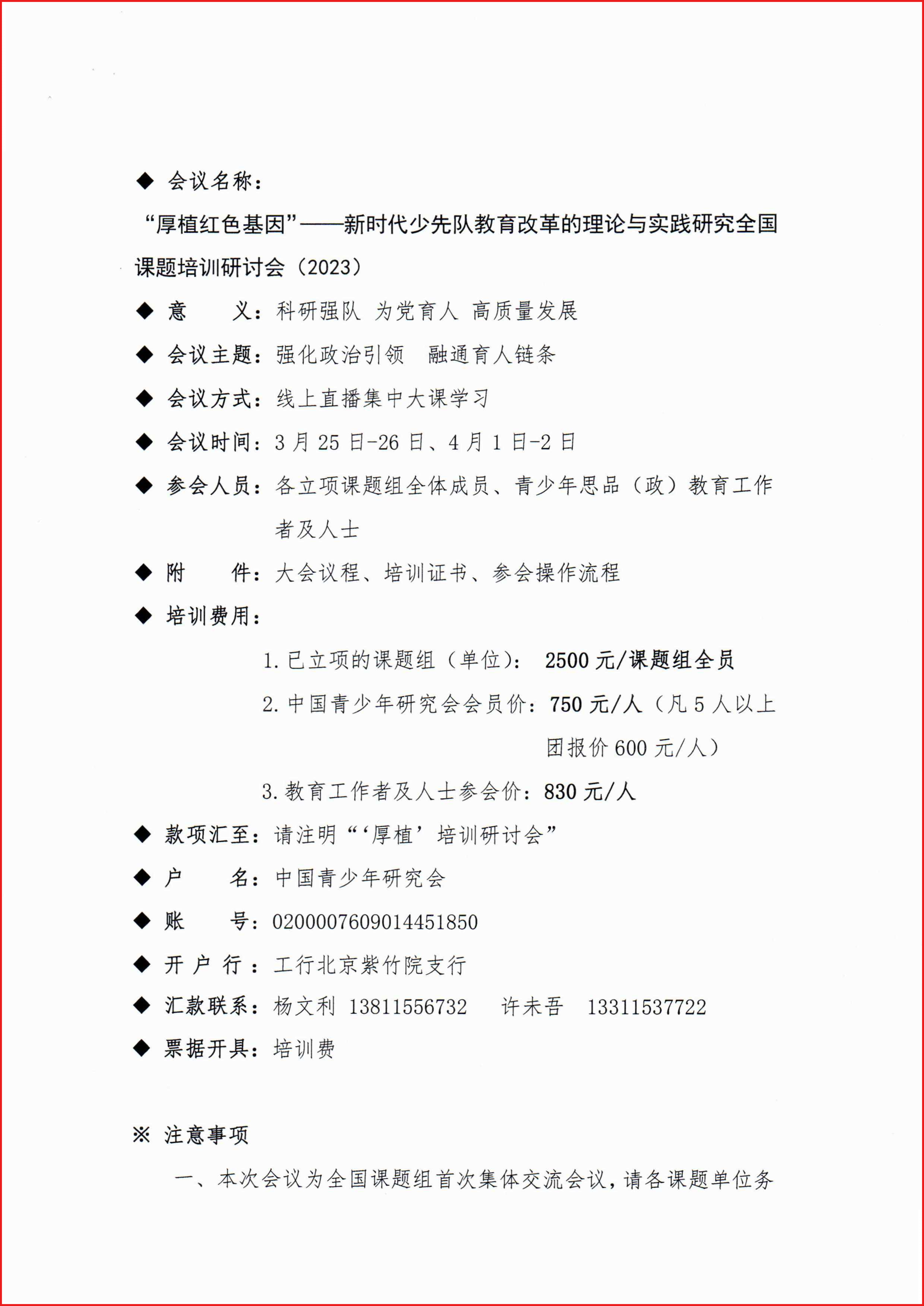
“厚植红色基因”--新时代少先队教育改革的理论与实践研究课题培训研讨会(2023)通知

2023/2/22 12:29:28



230301A.jpg

230302A.jpg

230303A.jpg


“厚植红色基因”--新时代少先队教育改革的理论与实践研究课题培训研讨会(2023)通知.pdf

附件2报名回执表 2023.doc

《附件》 1“新时代少先队教育改革发展与创新”高峰研讨会议(2023).pdf


友情链接
共青团中央 中国少年先锋队 中国青少年研究中心 中国青年志愿网 中国青年出版总社

版权所有:中国青少年研究会  京ICP备12028574号-3

主办单位:中国青少年研究会  地址:北京市西三环北路25号  邮编:100089

电子信箱:cycrc@vip.sina.com  cyacra@sina.com

技术支持:传晨赛博    在线人数:27

中国青少年研究会
微信公众号: cycra1999